os-code-introduction

All code is taken from NJU-2024-operation-system by jyy. please check https://jyywiki.cn/OS/2024/

forked-code: https://github.com/Cookiecoolkid/jyyos/tree/master/introduction

logisim ⭐️⭐️

  • 本示例用代码模拟 logisim 数字电路的功能. 详细代码见 introduction 分支下的 logisim
  • logisim 中的主要用到 reg, wire 类型的变量:
    1
    2
    3
    4
    5
    6
    7
    8
    9
    10
    11
    12
    13
    14
    15
    16
    // Wires
    // A wire in digital circuits is used to connect different components
    // together, allowing the transmission of electrical signals between them.
    // A wire is represented as a boolean value (true or false), which
    // corresponds to high (1) and low (0) voltage levels in a real circuit.
    typedef bool wire;

    // Flip-flops
    // A basic memory element in digital circuits, capable of storing one bit
    // of data. It has an input and an output (wires), and it maintains its
    // output value until the input changes and a clock signal is received.
    typedef struct {
    bool value; // The current value stored in the flip-flop
    wire *in; // Pointer to the input wire
    wire *out; // Pointer to the output wire
    } reg;

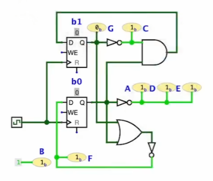
wire 被定义为 bool 类型,表示电路中的高低电压,reg 用于存储一个比特的数据,有输入输出端口.

而数字电路中还需要有逻辑门,定义如下:

1
2
3
4
5
6
7
8
9
10
11
12
13
14
15
// Logical gates from NAND
// NAND gate is a fundamental building block in digital electronics. Using
// NAND gates, one can construct any other logical operation.

// NAND gate: Returns true unless both inputs are true.
#define NAND(X, Y) (!((X) && (Y)))

// NOT gate: Inverts the input.
#define NOT(X) (NAND(X, 1))

// AND gate: Returns true only if both inputs are true.
#define AND(X, Y) (NOT(NAND(X, Y)))

// OR gate: Returns true if at least one input is true.
#define OR(X, Y) (NAND(NOT(X), NOT(Y)))

示例代码即可模拟如下的电路: logisim

Code:

1
2
3
4
5
6
7
8
9
10
11
12
13
X1 = AND(NOT(X), Y);
Y1 = NOT(OR(X, Y));
A = D = E = NOT(Y);
B = 1;
C = NOT(X);
F = Y1;
G = X;

// 2. Edge triggering: Lock values in the flip-flops
b0.value = *b0.in;
b1.value = *b1.in;
*b0.out = b0.value;
*b1.out = b1.value;
每当时钟周期到来的时候,将输入的值存储到 reg 中,然后输出到 wire 中,各个wire的值就会根据逻辑门的定义进行计算.

由此,某种意义上,计算机系统就是可以直接由此构造出来.

Everything is a State Machine.

只需要用数字电路模拟出如下部件: - REG - CSR - Memory 就可以完整表示一个 CPU State. 而每一次需要计算下一步状态即可,这就是一个小的 CPU 模型. 可以见下一节 mini-rv32ima 的代码.

mini-rv32ima ⭐️⭐️⭐️

本节代码是一个简单的 RISC-V CPU 模型,详细代码见 introduction 分支下的 mini-rv32ima

执行如下命令

1
2
$ make mini-rv32ima
$ ./mini-rv32ima ./bin/fib.rv32i-bin 10

即可在 a0 寄存器中得到斐波那契数列的第 10 项数值.

mini-rv32ima-1

mini-rv32ima-1

CPU-State 的定义如下:

1
2
3
4
5
6
7
8
struct CPUState {
// Processor internal state
uint32_t regs[32], csrs[CSR_COUNT];

// Memory state
uint8_t *mem;
uint32_t mem_offset, mem_size;
};

REGCSR 用枚举类型表示:

1
2
enum RV32IMA_REG {...};
enum RV32IMA_CSR {...};

Everything is a State Machine. 😄

因此,只需要定义好 CPU-State 的结构,然后定义好 CPU 的状态转移函数即可.

1
static inline int32_t rv32ima_step(struct CPUState *state, uint32_t elapsedUs);

其中每一次 step 函数的调用,就是一个时钟周期的过程,即一个状态的转移. 共可能有以下几种状态转移: - Traps - Timer interrupts - run instructions

Traps 和 Timer interrupts 都是通过修改 CSR 来实现状态迁移:

1
2
3
4
5
6
7
8
9
10
11
12
13
14
15
16
17
18
19
20
21
22
23
24
25
26
27
28
cycle_end:
// Handle traps and interrupts.
if (trap) {
if (trap & 0x80000000) { // It's an interrupt, not a trap.
CSR(MCAUSE) = trap;
CSR(MTVAL) = 0;
pc += 4; // PC needs to point to where the PC will return to.
} else {
CSR(MCAUSE) = trap - 1;
CSR(MTVAL) = (trap > 5 && trap <= 8) ? rval : pc;
}
CSR(MEPC) = pc;
// On an interrupt, the system moves current MIE into MPIE
CSR(MSTATUS) = ((CSR(MSTATUS) & 0x08) << 4) | ((CSR(EXTRAFLAGS) & 3) << 11);
pc = (CSR(MTVEC) - 4);

// If trapping, always enter machine mode.
CSR(EXTRAFLAGS) |= 3;

trap = 0;
pc += 4;
}

if (CSR(CYCLEL) > cycle)
CSR(CYCLEH)++;
CSR(CYCLEL) = cycle;
CSR(PC) = pc;
return 0;

执行指令的过程即抽象为如下代码:

1
2
3
4
5
6
7
8
9
10
11
// 1. Fetch instruction
uint32_t instr = rv32ima_fetch(state);

// 2. Decode instruction
struct RV32IMA_DecodeResult decode = rv32ima_decode(instr);

// 3. Execute instruction
struct RV32IMA_ExecResult exec = rv32ima_exec(state, decode);

// 4. Write back result
rv32ima_writeback(state, decode, exec);

minimal ⭐️⭐️⭐️

  • 平时所写的应用程序通过编译汇编链接后,所形成的可执行文件用 objdump 查看,可以看到其中链接了很多的代码,那么如何实现一个最小的可执行文件?
  • 指令集并没有提供推出应用程序的指令,应用程序如何退出?

答案就在于syscall指令.

minimal.S 的代码如下:

1
2
3
4
5
6
7
8
9
10
11
12
13
14
15
16
17
18
19
20
21
22
23
24
25
26
#include <sys/syscall.h>

// The x86-64 system call Application Binary Interface (ABI):
// System call number: RAX
// Arguments: RDI, RSI, RDX, RCX, R8, R9
// Return value: RAX
// See also: syscall(2) syscalls(2)

#define syscall3(id, a1, a2, a3) \
movq $SYS_##id, %rax; \
movq $a1, %rdi; \
movq $a2, %rsi; \
movq $a3, %rdx; \
syscall

#define syscall2(id, a1, a2) syscall3(id, a1, a2, 0)
#define syscall1(id, a1) syscall2(id, a1, 0)

.globl _start
_start:
syscall3(write, 1, addr1, addr2 - addr1)
syscall1(exit, 1)

addr1:
.ascii "\033[01;31mHello, OS World\033[0m\n"
addr2:

输入如下命令后:

1
2
$ make minimal
$ objdump -d minimal

得到:

1
2
3
4
5
6
7
8
9
10
11
12
13
14
15
16
17
18
19
20
21
22
23
24
25
26
27
28
29
30
31
32
33
34
    
minimal: file format elf64-x86-64


Disassembly of section .text:

0000000000401000 <_start>:
401000: 48 c7 c0 01 00 00 00 mov $0x1,%rax
401007: 48 c7 c7 01 00 00 00 mov $0x1,%rdi
40100e: 48 c7 c6 3c 10 40 00 mov $0x40103c,%rsi
401015: 48 c7 c2 1c 00 00 00 mov $0x1c,%rdx
40101c: 0f 05 syscall
40101e: 48 c7 c0 3c 00 00 00 mov $0x3c,%rax
401025: 48 c7 c7 01 00 00 00 mov $0x1,%rdi
40102c: 48 c7 c6 00 00 00 00 mov $0x0,%rsi
401033: 48 c7 c2 00 00 00 00 mov $0x0,%rdx
40103a: 0f 05 syscall

000000000040103c <addr1>:
40103c: 1b 5b 30 sbb 0x30(%rbx),%ebx
40103f: 31 3b xor %edi,(%rbx)
401041: 33 31 xor (%rcx),%esi
401043: 6d insl (%dx),%es:(%rdi)
401044: 48 rex.W
401045: 65 6c gs insb (%dx),%es:(%rdi)
401047: 6c insb (%dx),%es:(%rdi)
401048: 6f outsl %ds:(%rsi),(%dx)
401049: 2c 20 sub $0x20,%al
40104b: 4f 53 rex.WRXB push %r11
40104d: 20 57 6f and %dl,0x6f(%rdi)
401050: 72 6c jb 4010be <addr2+0x66>
401052: 64 1b 5b 30 sbb %fs:0x30(%rbx),%ebx
401056: 6d insl (%dx),%es:(%rdi)
401057: 0a .byte 0xa

可以看到,minimal 可执行文件中只有两个系统调用,一个是 write 一个是 exit. 这就是最小的可执行文件😄

strace

事实上,任意一个程序本质上都是和 minimal 一样,都是状态的迁移以及 syscall 的调用. 而 strace 命令可以很好查看程序的系统调用,如下:

1
$ strace ./minimal

hanoi ⭐️⭐️⭐️

  • 汉诺塔问题是一个经典的递归问题,但是如何将递归的问题转化为迭代的问题?

Everything is a State Machine.

C 程序本质也是一个状态机: hanoi-1

那么非递归的汉诺塔的状态即为:

1
2
3
4
5
6
7
8
9
10
11
12
13
14
15
struct Frame {
// Each frame has a program counter to keep track its next
// to-be-executed statement.
int pc;

// The internal state of the frame. This state includes
// both arguments and local variables (if any).
//
// Arguments:
int n;
char from, to, via;

// Local variables:
int c1, c2;
};
- 每一个栈帧都有自己的 pc 记录下一步的执行指令(即会记录函数返回后的下一步指令地址) - 每一个栈帧有自己的变量数值,包括参数和局部变量.

那么函数调用实际上就是新增一个栈帧,函数返回就是去除一个栈帧:

1
2
3
4
5
6
7
8
9
10
11
12
13
14
15
16
17
18
19
20
21
22
23
24
25
26
27
28
29
30
31
32
33
34
35
36
37
38
39
40
41
42
43
44
45
46
47
48
49
50
51
52
53
54
55
56
57
int hanoi(int n, char from, char to, char via) {
Frame stk[64];
Frame *top = stk - 1;

// Function call: push a new frame (PC=0) onto the stack
#define call(...) ({ *(++top) = (Frame){.pc = 0, __VA_ARGS__}; })

// Function return: pop the top-most frame
#define ret(val) ({ top--; retval = (val); })


// The last function-return's value. It is not obvious
// that we only need one retval.
int retval = 0;

// The initial call to the recursive function
call(n, from, to, via);

while (1) {
// Fetch the top-most frame.
Frame *f = top;
if (top < stk) {
// No top-most frame any more; we're done.
break;
}

// Jumps may change this default next pc.
int next_pc = f->pc + 1;

// Single step execution.

// Extract the parameters from the current frame. (It's
// generally a bad idea to reuse variable names in
// practice; but we did it here for readability.)
int n = f->n, from = f->from, to = f->to, via = f->via;

switch (f->pc) {
case 0:
if (n == 1) {
printf("%c -> %c\n", from, to);
ret(1);
}
break;
case 1: call(n - 1, from, via, to); break;
case 2: f->c1 = retval; break;
case 3: call(1, from, to, via); break;
case 4: call(n - 1, via, to, from); break;
case 5: f->c2 = retval; break;
case 6: ret(f->c1 + f->c2 + 1); break;
default: assert(0);
}

f->pc = next_pc;
}

return retval;
}

状态机视角下的编译器

  • 高级语言(C) = 状态机 (栈 + 变量数值)
  • 汇编代码(汇编指令) = 状态机 (REG + CSR + Memory)
  • 编译器 = 状态机之间的翻译器

状态机视角下的编译优化

只要编译前与编译后输出的系统调用序列完全一致,那么编译器做的优化就是正确的.

os-model ⭐️⭐️⭐️

在本实验之下,用三十多行 python 代码实现了一个简单的操作系统模型,其中只包含spawnreadwrite 三个系统调用.

  • spawn:创建一个新的进程
  • read:读取一个字符
  • write:写入一个字符

其中用到了 generator 的概念,即每一个进程都是一个 generator 对象,每一次调用 step 函数,都会执行到下一个系统调用.

此简易的模型就包含了操作系统最重要的特性: - 进程 - 系统调用 - 上下文切换 - 调度

1
2
3
4
5
6
7
8
9
10
11
12
13
14
15
16
17
18
19
20
21
22
23
24
25
26
27
28
29
30
31
32
33
34
35
36
37
38
39
40
41
42
43
44
45
46
47
48
49
50
51
52
53
54
55
56
57
58
59
60
61
62
63
64
65
66
67
68
69
70
71
72
#!/usr/bin/env python3

import sys
import random
from pathlib import Path

class OS:
SYSCALLS = ['read', 'write', 'spawn']

class Process:
def __init__(self, func, *args):
# func should be a generator function. Calling
# func(*args) returns a generator object.
self._func = func(*args)

# This return value is set by the OS's main loop.
self.retval = None

def step(self):
'''
Resume the process with OS-written return value,
until the next system call is issued.
'''
syscall, args, *_ = self._func.send(self.retval)
self.retval = None
return syscall, args

def __init__(self, src):
# This is a hack: we directly execute the source
# in the current Python runtime--and main is thus
# available for calling.
exec(src, globals())
self.procs = [OS.Process(main)]
self.buffer = ''

def run(self):
while self.procs:
current = random.choice(self.procs)

try:
# Operating systems handle interrupt and system
# calls, and "assign" CPU to a process.
match current.step():
case 'read', _:
current.retval = random.choice([0, 1])
case 'write', s:
self.buffer += s
case 'spawn', (fn, *args):
self.procs += [OS.Process(fn, *args)]
case _:
assert 0

except StopIteration:
# The generator object terminates.
self.procs.remove(current)

return self.buffer

if __name__ == '__main__':
if len(sys.argv) < 2:
print(f'Usage: {sys.argv[0]} file')
exit(1)

src = Path(sys.argv[1]).read_text()

# Hack: patch sys_read(...) -> yield "sys_read", (...)
for syscall in OS.SYSCALLS:
src = src.replace(f'sys_{syscall}',
f'yield "{syscall}", ')

stdout = OS(src).run()
print(stdout)

mosiac(model-checker) ⭐️⭐️

实现较复杂,详细代码见 introduction 分支下的 mosaic.

由于操作系统的存在,不同进度的随机调度以及 IO,使得操作系统的正确性难以验证,因此需要一种模型检测的方法. mosaic 就是一个简单的模型检测器,通过将程序的运行过程抽象为 graph,然后通过 BFS 遍历所有可能的状态,来验证程序的正确性.

目前其包含的系统调用有:

1
2
3
4
5
6
7
8
9
10
11
12
13
14
15
16
17
18
19
## 1. Mosaic system calls

### 1.1 Process, thread, and context switching

sys_fork = lambda: os.sys_fork()
sys_spawn = lambda fn, *args: os.sys_spawn(fn, *args)
sys_sched = lambda: os.sys_sched()

### 1.2 Virtual character device

sys_choose = lambda choices: os.sys_choose(choices)
sys_write = lambda *args: os.sys_write(*args)

### 1.3 Virtual block storage device

sys_bread = lambda k: os.sys_bread(k)
sys_bwrite = lambda k, v: os.sys_bwrite(k, v)
sys_sync = lambda: os.sys_sync()
sys_crash = lambda: os.sys_crash()

其输出结果是 graph 中的 verticeedge,即每一个状态以及状态之间的转移的一个类似 json 的输出,可以将其 pipe 给各种工具得到更好的可读性以及应用.


os-code-introduction
https://github.com/Cookiecoolkid/Cookiecoolkid.github.io/2024/06/26/os-code-introduction/
作者
Cookiecoolkid
发布于
2024年6月26日
许可协议